主页
走进乔士
公司简介
发展历程
企业分布
公司荣誉
主要客户
产品中心
气室橡胶隔膜
液压制动主缸储液罐
氢能源动力总成硅胶管
橡胶及塑料各类杂件
品质保证
新闻资讯
联系我们
语言:
English
中文
主页
走进乔士
公司简介
发展历程
企业分布
公司荣誉
主要客户
产品中心
气室橡胶隔膜
液压制动主缸储液罐
氢能源动力总成硅胶管
橡胶及塑料各类杂件
品质保证
新闻资讯
联系我们
语言:
English
中文
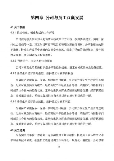
社会责任报告
首页
>
社会责任报告
浏览量:169
|
发布时间:2026-02-13
相关
文章
>
零碳(近零碳)工厂发展战略和实施方案、承诺书
...
了解更多
>
>
产品碳足迹报告-C236制动储液罐总成
...
了解更多
>
>
产品碳足迹报告 -V01 Collector储液罐总成
...
了解更多
>
>
产品碳足迹报告 -BMW J01储液罐总成
...
了解更多
>
>
产品碳足迹报告-Chery E01储液罐盖总成
...
了解更多
>
>
浙江制造品字标
...
了解更多
>
>
质量诚信报告
...
了解更多
>
>
社会责任报告
...
了解更多
>
>
163期
...
了解更多
>
>
162期
...
了解更多
>
>
161期
...
了解更多
>
>
160期
...
了解更多
>
>
159期
...
了解更多
>
>
158期
...
了解更多
>
>
157期
...
了解更多
>
>
156期
...
了解更多
>
>
155期
...
了解更多
>
>
154期
...
了解更多
>
>
153期
...
了解更多
>
>
152期
...
了解更多
>
>
151期
...
了解更多
>
>
150期
...
了解更多
>
>
149期
...
了解更多
>
>
148期
...
了解更多
>
>
147期
...
了解更多
>
>
146期
...
了解更多
>
>
145期
...
了解更多
>
>
144期
...
了解更多
>
>
143期
...
了解更多
>
>
142期
...
了解更多
>
首页
关于
电话
联系